多維度案例 | Mol Cancer:CREPT通過重塑染色質結構驅動三陰性乳腺癌轉移

2026-03-18

三陰性乳腺癌(triple-negative breast cancer,TNBC)由於缺乏ER、PR和HER2靶點,是目前乳腺癌中治療選擇最有限、預後最差的亞型之一。臨床上,TNBC患者往往在早期即出現遠處轉移,轉移而非原發腫瘤本身,是造成患者死亡的主要原因。盡管近年來對TNBC的分子分型、免疫治療和化療聯合策略不斷推進,但一旦發生轉移,療效依然極為有限。

從機製研究角度看,TNBC轉移並非由單一突變事件驅動,而是一個涉及基因組變異、表觀調控、轉錄重編程和微環境適應的複雜過程。大量研究已關注 TP53、PI3K-AKT 等經典通路,但這些改變並不能完全解釋TNBC中“為何某些腫瘤細胞會獲得強烈轉移能力“。尤其值得注意的是,體細胞拷貝數變異在TNBC中高度常見,卻長期被視為背景噪音,其如何具體塑造轉移相關轉錄程序,仍缺乏係統性解釋。

在腫瘤轉移這一動態過程中,拷貝數變異是否能夠通過重塑染色質高級結構,係統性驅動轉移基因網絡?又是否存在關鍵“結構調控因子”承擔這一角色?

 

 

 

2025年6月10日,清華大學常智傑、重慶金鳳實驗室李俊和清華大學王銀銀共同通訊在《Molecular Cancer》在線發表題為“CREPT is required for the metastasis of triple-negative breast cancer through a co-operational-chromatin loop-based gene regulation”的研究論文。研究通過多組學和三維基因組學手段發現,CREPT在轉移性TNBC中發生拷貝數擴增並高表達,是推動TNBC轉移的關鍵因子。機製上,CREPT並非簡單作為轉錄因子,而是通過介導一種由“增強子–啟動子環”和“啟動子–終止子環”協同構成的染色質高級結構,高效驅動轉移相關基因的持續轉錄。破壞這一結構,無論在細胞水平還是多種小鼠模型中,均可顯著抑製TNBC轉移,提示CREPT及其介導的染色質結構具有潛在治療價值。

 

 

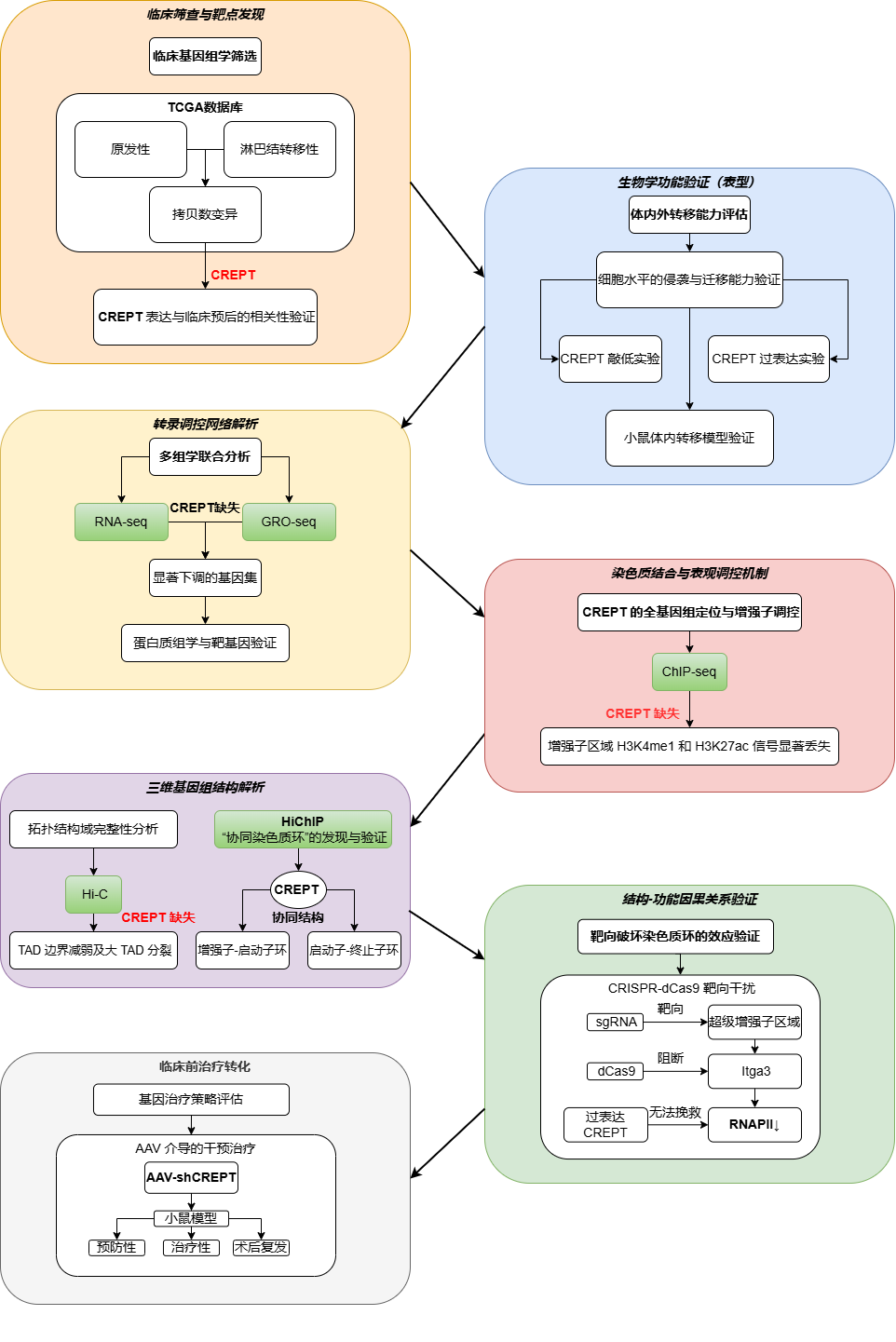
研究思路與技術路線

 

 

 

 

實驗設計

 

 

 

關鍵研究結果

1、CREPT拷貝數擴增與三陰性乳腺癌轉移高度相關

研究首先從臨床腫瘤基因組學角度係統篩選TNBC轉移驅動因子。通過對TCGA中原發TNBC與淋巴結轉移(LNM)TNBC的體細胞拷貝數變異進行比較,研究發現20q11.23是在轉移樣本中最顯著擴增的染色體區域。其中CREPT(RPRD1B)在所有候選基因中表達升高最為顯著,其拷貝數擴增與mRNA表達水平高度正相關,並顯著預測TNBC患者的不良生存結局。進一步結合單細胞轉錄組和組織芯片IHC數據,研究明確指出CREPT高表達腫瘤細胞構成TNBC中具有高度轉移潛能的亞群,從而在臨床與細胞層麵確立了CREPT作為轉移驅動基因的地位。

 

 

圖1. A)基於TCGA數據比較原發TNBC與LNM-TNBC的SCNV圖譜,紅點代表擴增區域,20q11.23顯示最強正向選擇信號,提示該區域在轉移過程中被選擇性擴增;C)GISTIC 分析顯示CREPT在LNM-TNBC中的拷貝數顯著高於原發腫瘤,直接證明CREPT的基因擴增事件與轉移狀態密切相關;D–F)單細胞RNA-seq結果顯示CREPT高表達細胞集中分布於具有高轉移潛能的患者樣本中,並伴隨明顯的染色體拷貝數擴增特征,提示CREPT高表達並非普遍現象,而是轉移相關細胞群的特征

 

2、CREPT在體內外模型中直接驅動TNBC轉移

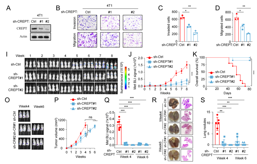
在功能層麵,研究通過功能驗證實驗係統驗證 CREPT 對 TNBC 轉移的決定性作用。CREPT 在高轉移能力 TNBC 細胞係中高表達,敲低 CREPT 顯著抑製細胞侵襲、遷移和腫瘤球形成能力,而在低轉移細胞中過表達 CREPT 則足以誘導強烈的轉移表型。此外,在多種小鼠模型中,無論是尾靜脈注射還是原位腫瘤模型,CREPT 的缺失幾乎完全阻斷遠端轉移,而不依賴於原發腫瘤生長速度,提示CREPT是TNBC轉移必要的驅動因子。

 

圖2. A–D)在4T1高轉移細胞中敲低CREPT後,Transwell侵襲和遷移實驗顯示細胞跨膜能力顯著下降,表明CREPT對細胞運動性具有直接調控作用;I–K)尾靜脈注射模型結合生物發光成像(BLI)顯示,CREPT缺失顯著減少多器官轉移負荷,並顯著延長無轉移生存期;O–S)原位乳腺脂肪墊模型中,在原發腫瘤大小相當的條件下,CREPT缺失組幾乎不產生肺轉移,證明其對轉移的調控獨立於腫瘤增殖。

 

 

3、CREPT廣泛上調轉移相關基因轉錄程序

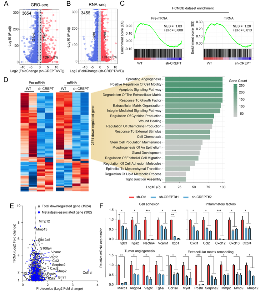
為解析CREPT驅動轉移的分子基礎,研究結合GRO-seq、RNA-seq與定量蛋白質組學,對CREPT調控的轉錄網絡進行了多層次解析。CREPT缺失導致數千個基因在新生RNA、成熟 mRNA 及蛋白水平同步下調,其中高度富集於細胞黏附、炎症因子、血管生成和ECM重塑等轉移核心通路。這一結果表明CREPT並非調控單一轉移基因,而是作為上遊樞紐,係統性維持轉移相關轉錄程序。

 

圖3.A–B)GRO-seq與RNA-seq火山圖顯示CREPT缺失後大量基因轉錄活性顯著降低,且兩種數據高度一致;D)交叉分析確定2574個同時在nascent RNA與mRNA層麵受CREPT調控的基因,並在GO分析中顯著富集轉移相關生物過程;E)TMT蛋白質組學進一步驗證CREPT缺失導致關鍵轉移蛋白(如MMP13、VCAM1、CCL2)顯著下調;F)RT-qPCR驗證多個轉移核心基因在CREPT缺失後顯著下調,強化其對轉移轉錄程序的係統性調控作用。

 

 

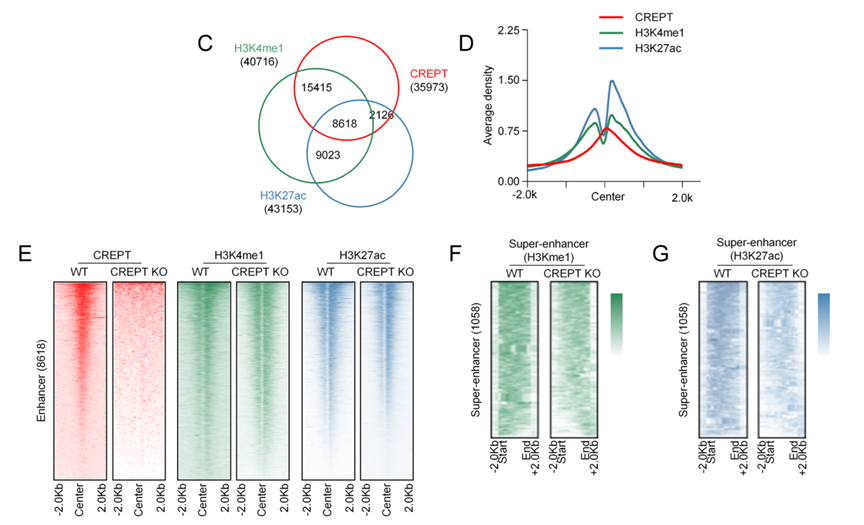
4、CREPT通過p300激活增強子與超級增強子

機製上,研究發現 CREPT 主要占據活躍增強子和超級增強子區域,並通過與 p300 相互作用維持 H3K27ac 水平和染色質開放性。CREPT 缺失顯著削弱增強子尤其是超級增強子的結構完整性和活性,提示其通過表觀遺傳層麵放大轉移相關基因的轉錄輸出。

 

 

圖4.C–E)ChIP-seq顯示CREPT與H3K4me1、H3K27ac在增強子區域高度共定位,且CREPT缺失顯著削弱這些標誌;F–G)在超級增強子區域,CREPT缺失導致H3K4me1與H3K27ac覆蓋範圍和強度顯著下降,表明其對高階轉錄調控單元尤為關鍵。

 

 

5、CREPT維持TAD邊界穩定性並影響基因表達

在三維基因組層麵,Hi-C分析顯示CREPT缺失並不顯著改變A/B compartment,但會引發大規模TAD分裂和邊界減弱。這些結構變化直接影響TAD內順式調控元件與基因的有效接觸,從而導致部分轉移基因轉錄下調。

 

圖5.A–C)CREPT缺失後TAD數量減少,且大尺寸TAD顯著分裂,提示其對高階染色質結構穩定性的重要作用;E–F)CREPT 在TAD邊界富集,其缺失導致絕緣評分下降,邊界功能受損;H)TAD邊界受損的基因表達顯著下調,而未受影響的基因表達保持穩定,建立結構—功能關聯。

 

6、CREPT介導增強子–啟動子與啟動子–終止子染色質環

進一步解析發現CREPT是染色質環形成的核心調控因子,尤其介導增強子–啟動子(E–P)環啟動子–終止子(P–T)環。Hi-C與HiChIP數據一致顯示,CREPT缺失導致大多數此類環結構強度顯著降低,直接影響基因轉錄效率。

圖6.A)全基因組層麵展示CREPT介導的E–P與P–T環數量,並通過APA分析顯示其在CREPT缺失後顯著減弱;B)CREPT HiChIP實驗直接驗證其物理參與環結構形成;D)帶有CREPT介導環的基因表達顯著高於無環基因,且在CREPT缺失後明顯下調。

 

 

7、CREPT構建“協同染色質環”並高效驅動轉移基因表達

研究提出並定義了一種新的高效轉錄調控結構——協同染色質環(co-operational loops),即E–P環與P–T環在同一基因位點協同存在。全基因組分析鑒定出1082個由協同環調控的基因,其表達水平顯著高於僅具有單一環的基因,且高度富集轉移功能。CREPT缺失優先破壞此類結構並強烈抑製轉移基因表達。

圖7.C)示意協同環由E–P與P–T環共同構成,並統計其調控基因數量;E)根據CREPT占據密度排序,協同環富集於經典轉移基因(如Itga3、Mmp13、Ccl2)。F–H)Hi-C、HiChIP與Tn5-FISH直接可視化協同環結構,並顯示CREPT缺失導致三維空間解離。

 

 

8、協同染色質環協調RNAPII裝載與循環並決定轉移能力

通過CRISPR-dCas9靶向破壞超級增強子,研究證明協同環是RNAPII高效裝載與循環的結構基礎。破壞協同環導致RNAPII招募下降、轉錄中斷,並顯著抑製體內外轉移。即使在CREPT過表達條件下,協同環的破壞仍完全阻斷轉移基因激活,凸顯其功能不可替代性。

圖7.B–F)dCas9靶向增強子破壞協同環,導致RNAPII在啟動子和終止子區域占據顯著下降;G–H)協同環破壞直接導致轉移基因mRNA和蛋白水平顯著下降;O–R)體內實驗顯示靶向協同環顯著抑製轉移並延長小鼠生存。

 

 

研究意義與機製模型

 

這項工作提出了一個重要概念:體細胞拷貝數擴增並不隻是提高基因表達“劑量”,而是可能通過重塑三維基因組結構,係統性重編程轉錄網絡。CREPT的拷貝數擴增,使其成為一種“結構調控樞紐”,而非單一通路分子。研究強調其發現的“協同染色質環”並非對傳統增強子–啟動子模型的否定,而是在此基礎上的拓展:增強子–啟動子環負責RNAPII裝載,而啟動子–終止子環促進RNAPII循環再利用,兩者協同,顯著提高轉錄效率。這一模型為理解腫瘤中“持續高表達”的轉移基因提供了新的結構性解釋。在治療層麵,研究提示:靶向轉錄結構本身,而非單個轉移基因,可能更適合應對TNBC這類高度異質性的腫瘤。無論是通過抑製CREPT,還是未來發展針對協同染色質環的幹預策略,都為轉移性TNBC的治療提供了新的思路。

- - - 推薦閱讀 - - -